Ecco a voi il nuovo convertitore, di facile realizzazione, e dalle buone performances! Per lo stadio di ingresso ho preferito utilizzare uno stadio preamplificatore a basso rumore, utilizzando  un MGF1302, però nulla vieta di utilizzare un altro tipo di componente, la scelta è di chi lo realizza. Segue un amplificatore di linea larga banda  47- 2400Mhz, che ha un guadagno di 18 db, ed è acquistabile al costo di 3,60 euro. L’oscillatore locale è realizzato con un VCO a 104Mhz  al costo di 2 euro, seguito da due bobine accordate sulla 5° armonica a 520 mhz, con un livello in uscita di circa 100 dbuv. I due segnali LO e RF sono iniettati in un mixer SAT-TV, al costo di 3 euro. Il segnale dell’LO è collegato all’ingresso TV e quello RF all’ingresso SAT.  Attenzione questo non è un mixer, ma un accoppiatore dei due segnali, che sono pronti per essere inviati ad un altro amplificatore di linea, come il precedente. Questo secondo amplificatore miscela i due segnali LO e RF, e all’uscita, il segnale di differenza IF entra in un filtro passa banda, tarato sulla frequenza interessata. Per il filtro si può utilizzare anche il tipo stripline, realizzato su un supporto in FR4.  Controllando tramite l’analizzatore di spettro il filtro con le bobine in aria, tutto lo spettro era pulitissimo, mentre sul filtro stripline le armoniche non superavano i -40 db di attenuazione. Ho eseguito alcune comparazioni con altri modelli, costruiti in modo professionale, ma la differenza era trascurabile. Il costo per realizzare il down converter è molto basso e perciò vi consiglio di provare a realizzarlo. Buon divertimento a tutti da Alessandro IW3RMR.
Down converter 23cm dvb-t  versione 5
Il down converter che vi presento, è frutto di molti esperimenti  su tanti prototipi, realizzati sul classico FR4 da 1,5mm, con il  sistema tradizionale, Home Made.   Per soddisfare la mia curiosità, ho deciso di disegnare il circuito  stampato con un programma professionale e di affidare la  realizzazione del PCB ad un laboratorio specializzato.  Una delle regole fondamentali per lavorare in DVB-T è  l'adattamento di impedenza dei singoli stadi.   Per avere un buona sensibilità e un basso livello del rumore sul  circuito di ingresso, ho utilizzato un amplificatore monolitico  della Mini-Circuits, il PSA4-5043+. Il segnale in ingresso viene amplificato, entra in un filtro passa  banda stripline, e prima di entrare nel mixer viene amplificato  nuovamente con un Gali5+.  Per realizzare l’oscillatore locale ho scelto un VCO con  frequenza di 65Mhz. Il segnale del VCO entra in un filtro con tre  celle (filtro ad elica), e dal filtro viene estratta la settima  armonica, che in questo caso è 455Mhz. Dopo il filtro, questo  segnale viene amplificato da un MMIC e poi passa all’ingresso  LO del mixer (ADE-25MH). Dall’uscita IF del mixer esce il  segnale, che è il prodotto della differenza tra la frequenza del  segnale di ingresso e la frequenza dell’oscillatore locale. Per  esempio: se il segnale in ingresso è 1280Mhz e l’oscillatore  locale è 455Mhz, la frequenza IF sarà: 1280 - 455 = 825Mhz  (Frequenza IF).  Il segnale IF viene amplificato da un PSA4-5043+, entra nel  filtro (Gigafil), e dal filtro va al connettore di uscita. Il risultato  che ho ottenuto è un livello del segnale di conversione di 26db   e un valore di attenuazione delle armoniche di 45db.  All’inizio, ho notato che la seconda armonica dell’oscillatore  locale aveva un livello troppo alto, ma poi, ho risolto il problema  utilizzando un altro tipo di MMIC.   Buon divertimento a tutti..... 73 da Mauro IV3WSJ. 
HOME DOWNLOADS CHI SIAMO ATV ANALOGICA ATV DIGITALE DVB RIPETITORI ATV CONTEST ATV LINKS GALLERIA FOTO VIDEO YOUTUBE
ATV...dall’analogico al digitale
Down converter per i 23cm DVB-T
Circa un anno fa, Alessandro IW3RMR mi raccontò di aver  installato un ripetitore digitale DVB-T, sull'ormai nota  postazione del Bernadia. Rimasi  piacevolmente sorpreso e  molto incuriosito da questa novità. Da allora, l’attività in ATV  si è spostata dall’analogico al digitale. A questo punto sorge  spontanea la classica domanda: per ricevere il segnale in  DVB-T come posso fare...?? Alessandro mi ha  risposto...semplice, bisogna costruisrsi un convertitore. Al  momento ho pensato che la sua fosse una battuta  scherzosa...ho dovuto ricredermi quando da un scatola  contenente varie schede, ha tirato fuori tre tipi di convertitori,  uno diverso dall'altro come grandezza, naturalmente tutti  funzionanti, costruiti e tarati da lui stesso. Per Alessandro non  è un problema prendere uno scatolino di recupero di un  miscelatore TV, svuotarlo e metterci all'interno un oscillatore  due filtri e un preampli per i  1300Mhz, ovviamente tutto  perfettamente funzionante....incredibile, se io provo a fare la  stessa cosa, non funziona nulla. A questo punto gli ho chiesto lo schema di questo  convertitore...non lo avessi mai fatto....quattro giorni di  intenso lavoro per capire dove sbagliavo. Poi ci sono riuscito.    Dopo i primi due prototipi ho realizzato un'agglomerato di  componenti, brutto da vedere, però funzionante che ho potuto  chiamarlo convertitore. 
Schema elettrico del down converter per i 23cm DVB-T 
         Down converter per i 23cm DVB-T  versione 2
Con la seconda versione del convertitore, la mia intenzione è  stata di voler migliorare il valore del MER, puntando sullo  stadio di ingresso con MMIC a basso rumore, filtrando di più  la frequenza dell’oscillatore locale e applicando degli  attenuatori agli ingressi e alle uscite dei due filtri, quello di  ingresso RF e di uscita IF, in modo da avere un adattamento  di impedenza prossima ai 50 ohm. Il risultato è stato molto  evidente...circa 5db in più come valore del MER rispetto alla  versione precedente. 73 a tutti.  Mauro  IV3WSJ 
        Secondo prototipo del  convertitore per i 23cm DVB-T
Down converter per i 23cm DVB-T  versione 3
La terza versione del down converter, si differenzia dalla precedente, per la  variante sullo schema dell’oscillatore locale che ha subito alcuni ritocchi e    viene collegato direttamente al filtro per poter estrarre la terza armonica. Si  tratta di un filtro molto stretto, adatto allo scopo. Veniva montato sulle schede  dei radiotelefoni della vecchia telefonia a 450-460Mhz e si può trovare ancora  sulle bancarelle delle fiere di elettronica. Il filtro che ho applicato alla versione  2 ha una perdita di inserzione di 4,5db e i livelli dei fuori banda sono troppo  alti.  Tutti i prototipi dei convertitori sono stati realizzati su vetronite FR4  doppia faccia da 1,6mm.   73 a tutti Mauro  IV3WSJ 
Terzo prototipo del convertitore per i 23cm DVB-T 
Up Converter 23cm ATV DVB-T By IV3WSJ
Rieccoci a parlare di ATV digitale....finalmente, dopo  molti mesi di prove e misure con l’analizzatore di  spettro, ho portato a termine la costruzione del  trasmettitore dvb-t per la gamma dei 23cm. Sul  mercato ci sono alcune ditte che producono i  modulatori dvb-t gia pronti, con prestazioni tecniche  molto buone, ma a costi ancora troppo alti.  Il modulatore utilizzato è un Televes, dal costo  contenuto, con frequenza massima di lavoro di  860Mhz. Per trasmettere sulle frequenze a noi  assegnate, per esempio i 23cm, bisogna costruire un  up converter, quindi ci vogliono: un mixer, un  oscillatore locale al quarzo, un filtro di banda e uno o  più stadi di amplificazione per aumentare  gradualmente il segnale che esce dal filtro, con lo  scopo di degradarlo il meno possibile.  La linearità degli stadi di amplificazione e il loro  adattamento d’impedenza, sono fattori importanti che  influiscono sulla qualità del segnale.  Per amplificare il segnale dvb-t, ho provato ad  utilizzare il modulo della Mitsubishi, l’ormai famoso  RA18H1213G, che lavora in classe lineare. La  potenza che si riesce ad ottenere in dvb-t e di 3–4 W.  Con 3W in uscita, visualizzando il segnale  sull’analizzatore di spettro, si nota già un notevole  degrado, mentre attenuando l’ingresso del PA ed  ottenendo 1,5W in uscita, il segnale è di gran lunga  migliore....migliore segnale = valore del MER più alto.  Con un livello basso del segnale, ma un valore più  alto del MER, è più sicuro che un’eventuale  corrispondente riceva il segnale.  Utilizzando il modulo della Mitsubishi, uno dei  problemi significativi che ho riscontrato, è il rapporto  tra l’elevato consumo in corrente, che si aggira sugli  8A, e il livello troppo basso di potenza in uscita, 1,5W.  A questo punto, ho deciso di provare a realizzare una  serie di amplificatori che impiegano gli LDMOS. Con  questi componenti il problema principale è la tensione  di alimentazione che si aggira tra 26 e 28V. Per  fortuna, in commercio esistono i DC DC UP Converter  che hanno delle caratteristiche interessanti, per  esempio: entrata 12V e uscita regolabile fino a 80V  con una corrente massima di 8A, anch’essa  regolabile. Dopo tanti mesi di lavoro e tante prove  strumentali, la soddisfazione per il risultato positivo è  stata impagabile. La potenza del trasmettitore dvb-t  per i 23cm è di 5,5W con un consumo totale di  corrente  comprensivo del modulatore che è di 5A.  Il valore del MER misurato è di 35db.  Buon divertimento a tutti  Mauro...IV3WSJ 
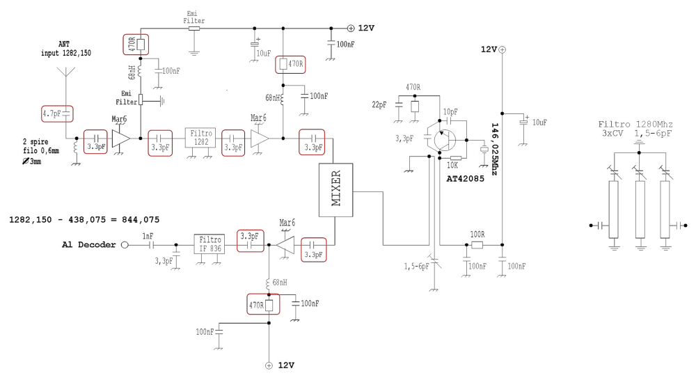
Down converter per i 23cm DVB-T  versione 4
Dopo la terza versione del down converter, ne ho  realizzata un’altra, la quarta. Sostanzialmente sullo  schema base, ho sostituito l’oscillatore precedente  con un vcxo a 65Mhz e il filtro per l’estrazione della  settima armonica. Sul progetto precedente ho  utilizzato un quarzo a 146,025Mhz e ho estratto la  terza armonica, 438,075Mhz mentre in questa  versione, utilizzando i 65Mhz, ho estratto la  settima armonica, che corrisponde a 455Mhz. Poi,  al posto del MAR6 che ha un noise di 3db, ho  utilizzato l’SGA4586 perchè è più performante ed  ha un fattore di rumore più basso che risulta  essere di 2db. Il funzionamento è leggermente migliorato rispetto  alla versione precedente e a parità di segnale in  ingresso, il valore del MER risulta essere più alto  di 1,5 db. 73 a tutti... Mauro...IV3WSJ 
Schema elettrico del down converter per i 23cm versione 4
L’interno del convertitore
Schema elettrico del down converter per i 23cm versione 5
Si tratta di realizzare un filtro di ingresso con centro banda 1282Mhz, amplificare il segnale con  il solito mmic, e poi entrare in un mixer passivo. Realizzare l'oscillatore locale al quarzo, dal  quale estrarre un'armonica pari ad un frequenza che si aggira tra 420 e 460Mhz. La stessa  andrà filtrata e applicata all'ingresso LO del mixer. Dal mixer uscirà la IF che è il risultato della  differenza tra il segnale in entrata e il valore di frequenza dell'oscillatore locale. Come  esempio: La frequenza del repeater è 1282Mhz - la frequenza dell'LO 430Mhz = una IF di  852Mhz. In pratica si può ricevere il segnale in DVB-T proveniente dal Bernadia tramite  convertitore e vederlo su un tv o monitor attraverso un comune ricevitore DVB-T commerciale,  del valore di 20-30 euro, non male...direi ottimo...!!!  Le foto qui sotto testimoniano il lavoro svolto con i preziosi consigli di Alessandro IW3RMR. Le  prove di ricezione sono state eseguite in un primo momento in compagnia di Alessandro con  uno dei suoi convertitori, e poi, dopo averlo realizzato, ho potuto testare il mio primo prototipo  in due postazioni diverse. L'ultima prova, quella definitiva è stata realizzata in Slovenija a casa  di Rudi S58RU, riuscendo così a visualizzare il segnale video e tutti gli altri parametri tramite  strumentazione adeguata. 73 a tutti  Mauro...IV3WSJ 
Down converter 23cm dvb-t versione 3
UP Converter
Ecco a voi il nuovo convertitore, di facile realizzazione, e dalle  buone performance. Per lo stadio di ingresso ho preferito  utilizzare uno stadio preamplificatore a basso rumore,  utilizzando  un MGF1302, però nulla vieta di utilizzare un altro  tipo di componente, la scelta è di chi lo realizza. Segue un  amplificatore di linea larga banda 47-2400Mhz, che ha un  guadagno di 18 db, ed è acquistabile al costo di 3,60 euro.   L’oscillatore locale è realizzato con un VCO a 104Mhz  al costo  di 2 euro, seguito da due bobine accordate sulla 5° armonica a  520 mhz, con un livello in uscita di circa 100 dbuv.  I due segnali LO e RF sono iniettati in un mixer SAT-TV, al costo di 3 euro. Il segnale dell’LO è collegato all’ingresso TV e quello  RF all’ingresso SAT.  Attenzione questo non è un mixer, ma un  accoppiatore dei due segnali, che sono pronti per essere inviati  ad un altro amplificatore di linea, come il precedente. Questo  secondo amplificatore miscela i due segnali LO ed RF, e  all’uscita, il segnale di differenza IF entra in un filtro passa  banda, tarato sulla frequenza interessata. Per il filtro si può  utilizzare anche il tipo stripline, realizzato su un supporto in  FR4.  Controllando tramite l’analizzatore di spettro il filtro con le  bobine in aria, tutto lo spettro era pulitissimo, mentre sul filtro  stripline le armoniche non superavano i -40 db di attenuazione.  Ho eseguito alcune comparazioni con altri modelli, costruiti in  modo professionale, ma la differenza era trascurabile. Il costo  per realizzare il down converter è molto basso e perciò vi  consiglio di provare a realizzarlo.  Buon divertimento a tutti da Alessandro IW3RMR. 
Down converter per la gamma dei 23cm dvb-t di Alessandro IW3RMR